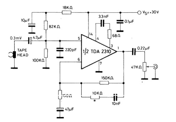
Este circuito fue sugerido por el manual de circuitos integrados lineales de la SGS de 1932. El circuito mostrado es de uno de los canales, ya que el TDA2310 es doble. La fuente no necesita ser simétrica.

Este circuito fue sugerido por el manual de circuitos integrados lineales de la SGS de 1932. El circuito mostrado es de uno de los canales, ya que el TDA2310 es doble. La fuente no necesita ser simétrica.
