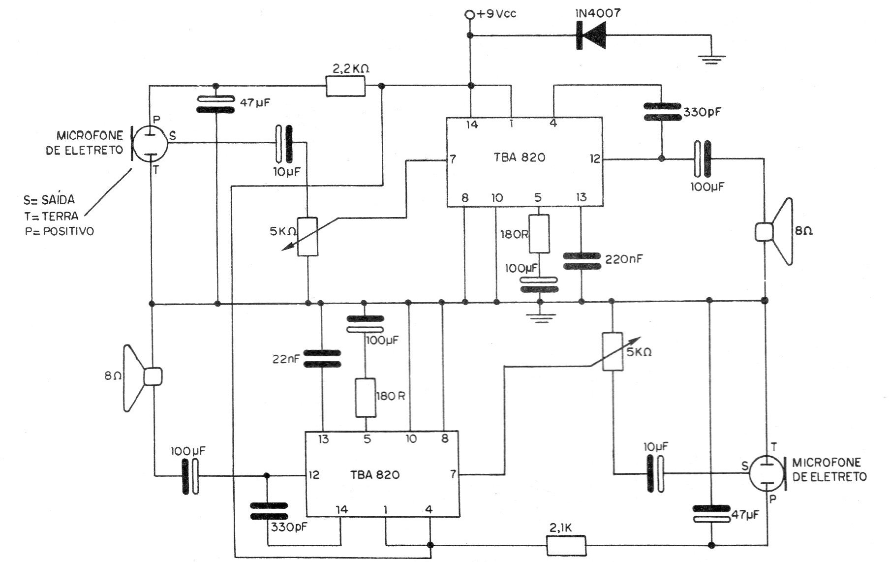
Es un intercomunicador de alta calidad para los lectores exigentes. El circuito es de una documentación de 1982. Evidentemente, el uso de dos circuitos integrados TBA820 más dos micrófonos de electreto, no hacen de este proyecto algo que pueda montarse con poco gasto. Su rendimiento, sin embargo, es de los mejores, en vista tanto de la calidad de los micrófonos usados, como de la ganancia y potencia de los amplificadores integrados. El circuito completo del intercomunicador se muestra en la figura. Los micrófonos de electreto utilizados son del tipo de tres terminales, ya bastante comunes en nuestro mercado especializado. Para una mayor calidad de sonido, los altavoces de 8 ohms deben tener un diámetro de al menos 10 cm. El autor del proyecto informa que la calidad de sonido se mantiene excelente con cables de hasta 20 metros de longitud, siendo esta la distancia máxima recomendada de separación entre las estaciones. El montaje, preferiblemente, debe ser hecho en placa de circuito impreso, en vista de la ganancia de los amplificadores. Las conexiones de los micrófonos deben realizarse con cable blindado, para evitar la captación de zumbidos. 0Las ganancias de las estaciones serán controladas en dos potenciómetros de 5k o 4k7. En el montaje el lector debe todavía observar que los micrófonos de electreto poseen tres terminados. La alimentación del circuito se realiza con una tensión de 9 V, que puede tanto venir de fuente como de pilas.




