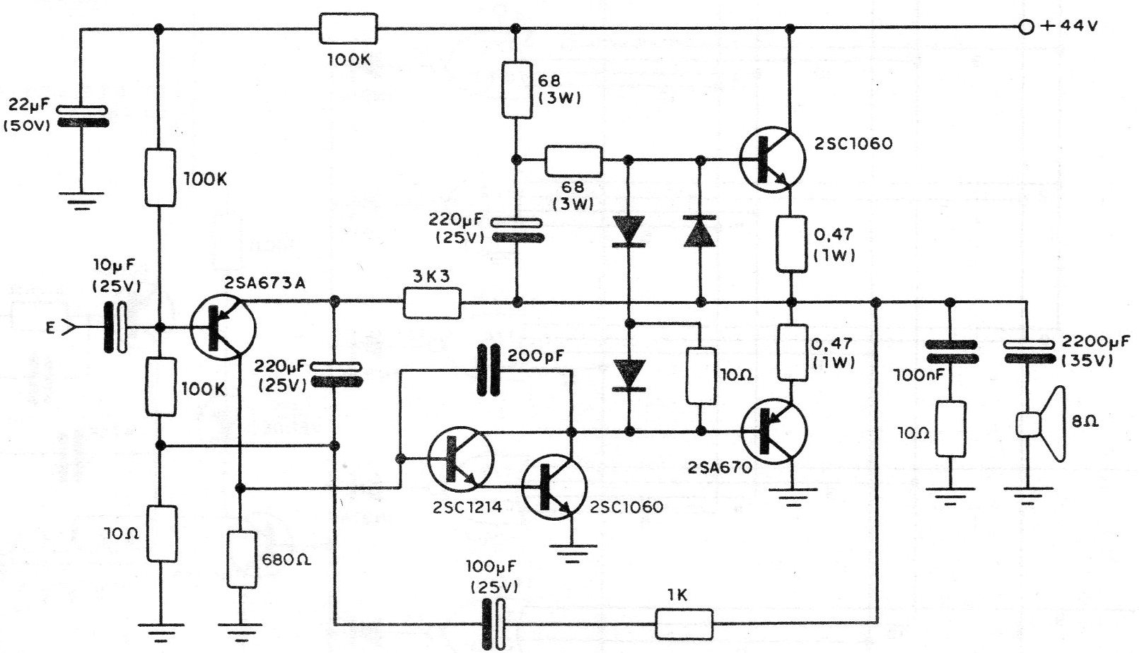
Este paso de potencia de audio es sugerido por el Manual Hitachi de Semiconductores, utilizando un par complementario en la salida. El circuito proporciona una potencia de 20 W (RMS) en carga de 8 ohmios con alimentación de 44 V. En la dificultad de obtener transistores originales, se pueden experimentar equivalentes, a saber:
Para el 2SC1060 se puede utilizar el TIP41. Para el 2SA670 se puede utilizar el TIP42. Para el 2SC1214 pruebe el BC547
Los diodos son todos de uso general como los 1N4002 o aún 1N4004. Recordamos que los transistores de salida deben estar dotados de buenos radiadores de calor y que el cable de entrada debe ser blindado. Para la fuente utilice un transformador de 28 V x 1 A para una versión monofónica o 28 V x 2 A para una versión estereofónica y haga el filtrado con un condensador de al menos 2 200 uF x 63 V. Los diodos para la fuente pueden ser los 1N4004 o equivalentes. La rectificación debe ser de puente o de onda completa con dos diodos.




