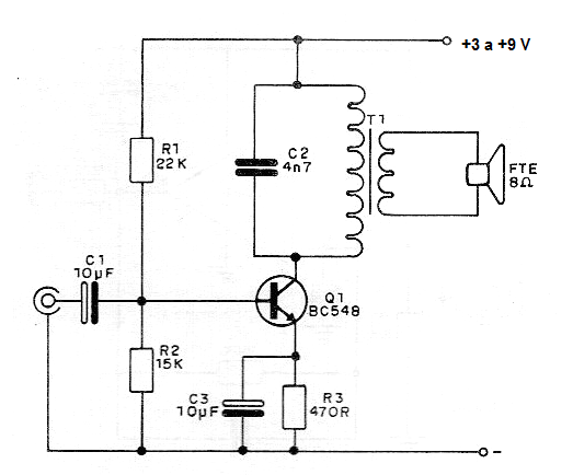
Este paso de salida de audio de baja potencia (algunos cientos de miles de miles) utiliza un transformador de salida aprovechado de un antiguo radio transistorizado o grabador alimentado por pilas. La resistencia R5 eventualmente debe ser cambiada para obtener mayor fidelidad de la señal y menor consumo. El circuito puede ser alimentado por la fuente de un Arduino o por pilas. Ajuste el volumen de la fuente de señal a la salida deseada, con un mínimo de distorsión. El condensador C2 sirve como control de tono, pudiendo ser alterado. Su disminución aumenta los agudos.




