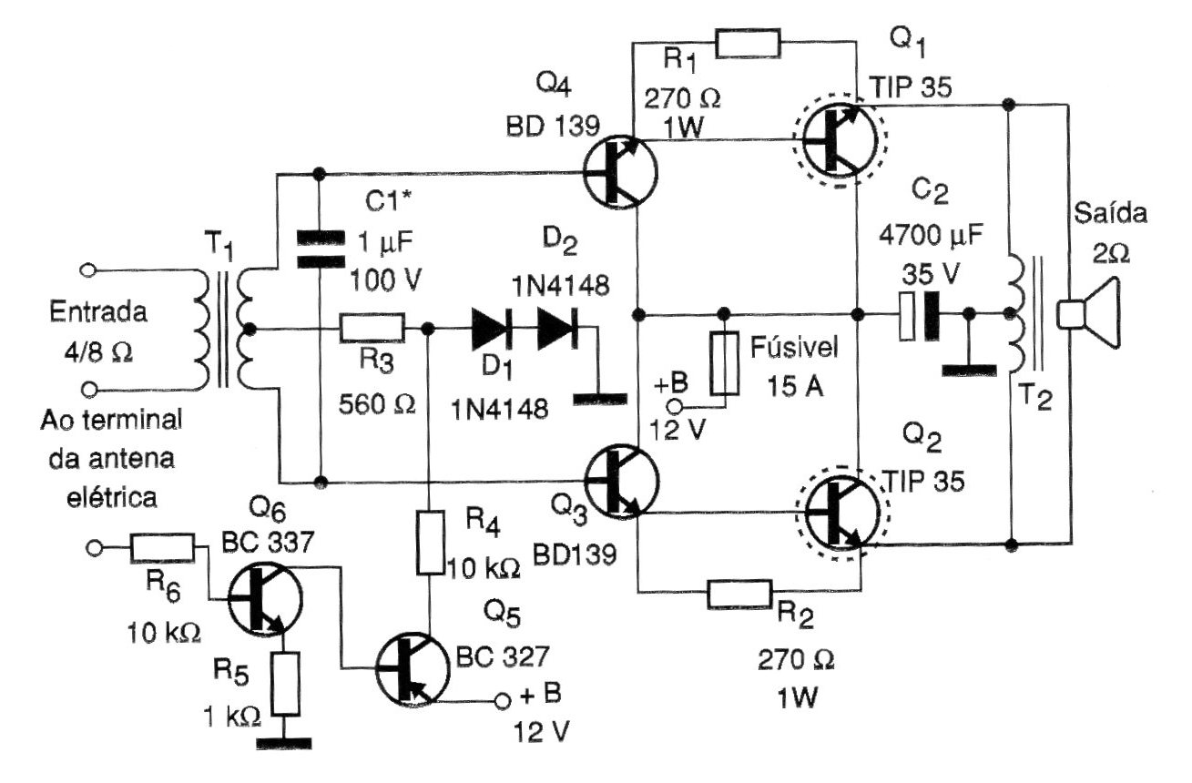
Esta etapa reforzadora de sonido que también se puede utilizar como amplificador auxiliar se ha encontrado en una documentación de 2006. Los transistores de potencia deben estar dotados de disipadores de calor. T1 es un transformador con un secundario de 6 + 6 V x 500 mA o más y T2 un transformador de 6 + 6 V x 1 A cuyo primario no se utiliza.




