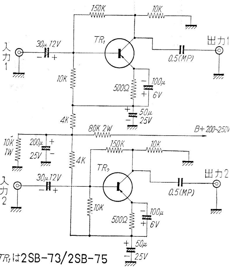
Este circuito simple de dos transistores usaba transistores de la década de los 60, habiendo sido encontrado en una publicación de la época. El circuito era alimentado por una tensión relativamente alta debido al hecho de ser indicado para operar con amplificadores valvulados.




