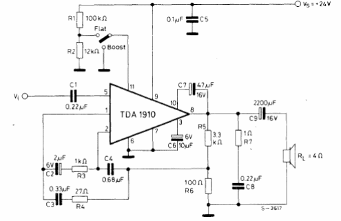
Este circuito tiene dos curvas de respuesta que dependen de la posición de la llave de control de tono. El circuito se basa en el TDA1910 que no es muy común actualmente. El diagrama es del manual de circuitos integrados de la SGS de 1982. La corriente de la fuente debe ser de al menos 1 A.





