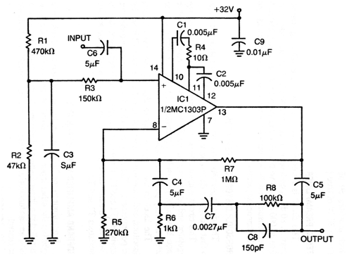
Este circuito es de una antigua documentación de Motorola de los años 70. El circuito integrado es difícil de encontrar actualmente, pero se pueden hacer cambios en el sentido de utilizar equivalentes operacionales más modernos. Se elegirán tipos que tengan terminales de compensación externa. La fuente puede también ser de tensión más baja. El consumo es bajo y los cables de señal deben ser blindados. Para una versión estéreo debe montarse un circuito para cada canal.




