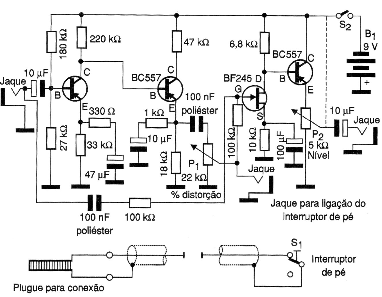
El circuito presentado funciona por la acción de un interruptor de pie, debiendo ser intercalado entre la guitarra y la entrada del amplificador. El potenciómetro P ajusta la distorsión mientras que P5 ajusta el nivel de excitación del amplificador. Como se trata de montaje bastante sensible la captación de ruidos debe montarse en caja de metal y los cables de entrada / salida deben ser blindados. El bajo consumo permite la alimentación del circuito por una batería de 9 V. Véase que el interruptor de pie se conecta a un jack y debe conectarse al circuito mediante un cable blindado. El transistor de efecto de campo puede ser el BF245 o equivalente. Equivalentes al BC557 como el BC558 y BC559 pueden ser usados. Una posibilidad de control de distorsión consiste en el uso del potenciómetro accionado por un pedal. (2006)




