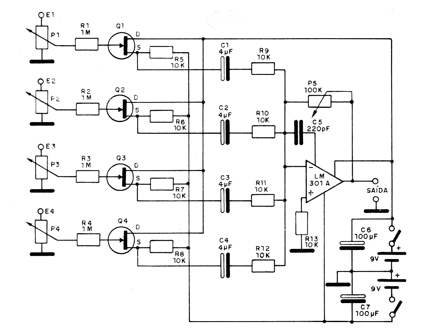
Este mezclador o mezclador de audio utiliza FET comunes que pueden ser los BF245 o MPF102 y un amplificador operacional que admite el equivalente. El circuito requiere alimentación simétrica y los cables de entrada y de salida de señales deben ser blindados. La corriente drenada es muy pequeña.




