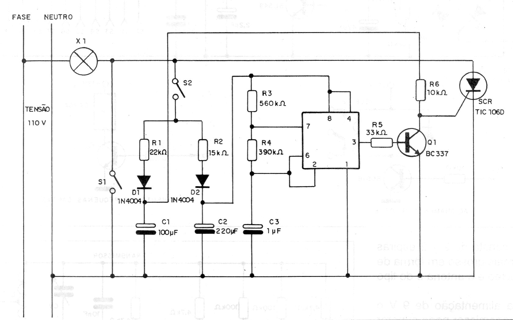
La idea de este proyecto de 1995 es hacer que una lámpara parpadee dentro de una casa o en un lugar apropiado, simulando el funcionamiento de una alarma. Se trata, por lo tanto, de un falso indicador de alarma que puede intimidar a un intruso que desee invadir un local. El circuito sólo funciona con lámparas incandescentes.




