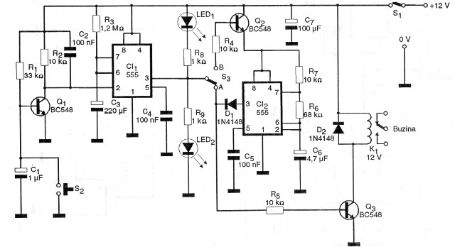
Este circuito fue encontrado en una documentación de 1997. El circuito se basa en el 555 siendo, por lo tanto, de montaje totalmente actual.los componentes usados. El relé es de 12 V según la batería de la moto. Los capacitores determinan la temporización pudiendo alterarse.




