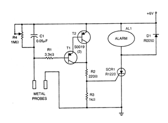
Este circuito, de una antigua documentación de los años 70, detecta cuando la resistencia entre los elementos sensores sube más allá de los 10 M ohms. El SCR puede ser el TIC106 y los transistores pueden ser los BC558. No alimente este circuito por fuente sin transformadores. Los sensores pueden ser hilos en un vaso o dos pantallas de alambre que tienen un tejido entre ellas. Compensa la caída de 2 V en el SCR en conducción, si es necesario. Se puede utilizar un relé de 12 V si se aumenta la alimentación para este valor.




