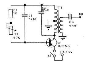
En el circuito de la figura tenemos una aplicación de un transistor como oscilador.
Para ello, parte de la señal de audio amplificada se vuelve a aplicar a la base del transistor a través de C1, proporcionando así una realimentación positiva. La impedancia del devanado del transformador más el capacitor en cuestión y la polarización de base del transistor ajustada en el trimpot, determinan la frecuencia de la señal generada.
Este circuito se llama Oscilador Hartley y utiliza un pequeño transformador de salida de transistor para la oscilación. La alimentación se puede realizar con 2 o 4 pilas pequeñas y la señal de salida tiene buena intensidad para excitar los más diversos circuitos bajo prueba como radios, amplificador, intercomunicadores, etc. En este tipo de circuito, se puede usar cualquier transistor PNP de propósito general en lugar de Q1.

Material:
Q1 – BC558 – transistor
R1 - 1 k ohm – resistor
R2 – 47 k – trimpot o potenciômetro
C1 – 47 nF – cerâmico o poliester – capacitor
C2 – 10 nF – ceràmico o poliester – capacitor
C3 – 47 nF – cerâmico o poliéster – capacitor
T1 – Transformador de salida para transistores – vea texto
S1 – Interruptor
Diversos: placa de circuito impreso, pilas, etc.



