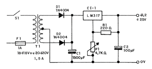
Este proyecto es muy útil ya que sirve tanto para el suministro de equipos bajo prueba como para los probadores de componentes que describimos en este libro. La base del circuito es un regulador de voltaje integrado LM317 que puede suministrar voltajes de salida de 1.2 a 25 voltios en esta fuente, ajustados en un potenciómetro. El diagrama fuente se muestra en la Figura 1.

La disposición de los componentes en base a una placa impresa se muestra en la figura 2, notándose la necesidad de un buen radiador de calor para el circuito integrado.

Los diodos pueden ser reemplazados por equivalentes de 1.0A o más, ya que en este puente conducen la mitad del tiempo, y el electrolítico debe tener una tensión de trabajo de al menos 40V. El devanado del transformador conectado a la red debe ser compatible con su tensión.
Para usarlo, el lector puede ajustar el voltaje en función de su multímetro o puede poner un voltímetro en su salida.
Material:
CI-1 – LM317 – circuito integrado
D1, D2 – 1N4002 – diodos rectificadores
P1 – 4k7 – potenciómetro
R1 – 220 ohm - resiistor
C1 – 1 000 uF x 35 V – eletrolítico
C2 – 100 uF x 35 V – electrolítico
T1 – Transformador 20 + 20 V x 1,5 A
F1 – 1 A – fusible
Diversos:
Placa de circuito impreso, radiador de calor para el CI, etc.



