La potente sirena que describimos puede ser alimentada con tensión de 12 V, lo que permite su instalación en automóviles (respetando las restricciones legales a su uso). Diversos son los tipos de sonidos que se pueden obtener de un solo ajuste.
Se utilizan sólo dos transistores, pero uno de ellos es de alta potencia, lo que permite la producción de un sonido con buena intensidad en un altavoz pesado de 4 ó 8 ohms.
La tensión de alimentación puede oscilar entre 6 y 12 V. Para 6 V se recomienda el uso de 4 pilas medias o grandes en un montaje portátil.
Para la versión de 12 V, dada la corriente, se debe utilizar la fuente de al menos 2 A o la batería.
Presionando el interruptor S1 de presión el capacitor C1 se carga con la producción de un sonido de frecuencia creciente.
Cuando soltamos S1 el capacitor se descarga con la continuación del sonido de forma decreciente.
P1 permite ajustar el tiempo de carga y, por lo tanto, el borde de ataque de la envoltura del sonido producido.
MONTAJE
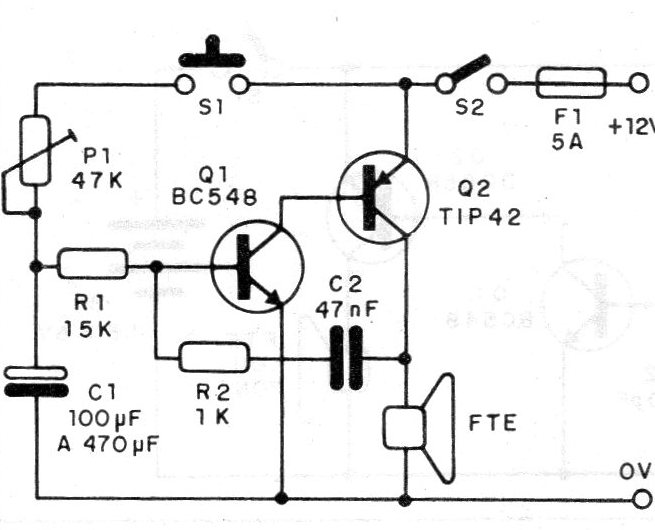
En la figura 1 damos el diagrama completo de la sirena.
La placa de circuito impreso se muestra en la figura 2.
El transistor Q2 debe estar dotado de un radiador de calor y P1 puede ser un trimpot como un potenciómetro del mismo valor.
El capacitor C1 tendrá valores entre 100 uF y 470 uF, según se desee una actuación más breve o más lenta para la subida del sonido. C2 determina la tonalidad pudiendo tener valores entre 22 nF y 100 nF. El valor menor produce sonido más agudo.
Los resistores son de 1/8 o ¼ W y se recomienda el empleo de un altavoz pesado para una mayor potencia de audio.
El fusible en serie con la alimentación es necesario para proteger el circuito en caso de corto.
PRUEBA Y USO
Sólo tienes que conectar la sirena en una fuente o batería y conectar S2. Luego presione S1 y ajuste P1 para el tipo de sonido deseado.
Presionando y soltando S1 tendremos la imitación del sonido de sirena.
Recordamos que el uso de este tipo de aparato en coches comunes está prohibido, habiendo restricciones en cuanto al uso en condiciones especiales.
LISTA DE MATERIAL
Q1 - BC548 - transistores NPN de uso general
Q2 - TIP42 con radiador - transistor PNP de potencia
FTE - altavoz de 4 o 8 ohmios pesado
P1 - trimpot de 47 k
C1 - 100 uF a 470 uF x 16 V - capacitor electrolítico
C2 - 47 nF (473) - capacitor de cerámica o de poliéster
S1 - Interruptor de presión
S2 - Interruptor simple
R1 - 15 k - resistor (marrón, verde, naranja)
R2 - 1 k - resistor (marrón, negro, rojo)
F1 - fusible de 5 A
Varios: placa de circuito impreso, caja para montaje, soporte para el fusible, radiador de calor para el transistor, etc.





