Un solo integrado es la base de este mezclador de 3 entradas, ideal para micrófonos, pero que también puede operar con otras fuentes de señal. Su ganancia se ajusta hasta 100 veces en P1 y se puede utilizar como base para un sistema de sonido o una estación experimental.
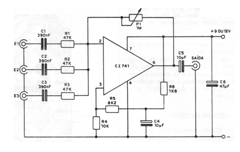
El circuito completo se da en la figura 1.

La placa de circuito impreso sugerida está en la figura 2.
La fuente de alimentación puede ser una batería de 9 V o pilas (6 o 8 pequeñas), ya que el consumo de corriente de la unidad es bastante bajo.
Los cables de entrada y salida deben ser blindados. La salida se conectará a la entrada de cualquier buen amplificador.
Los capacitores electrolíticos deben tener tensión de trabajo de al menos 12 V y los capacitores de entrada pueden tener sus valores en el rango de 390 nF a 1 uF, siendo del tipo cerámico, styroflex o poliéster.
Observe que este mezclador no tiene control individual de mezcla, pero esto se puede añadir en la entrada (antes de C1, C2 y C3) utilizando potenciómetros de 100 k.
LISTA DE MATERIAL
CI-1 - 741 - amplificador operacional
P1 - 1M - pote
C1, C2, C3 - 390 nF - capacitores
C4, C5 - 10, uF - capacitores electrolíticos
R1, R2, R3 - 47k - resistores (amarillo, violeta, naranja)
R4 - 10 k - resistor (marrón, negro, naranja)
R5 - 8k2 - resistor (gris, rojo, rojo)
R6 - 1k8 - resistor (marrón, gris, rojo)
Varios: jack de entrada, cable blindado con enchufe RCA para la salida, placa de circuito impreso, etc.




