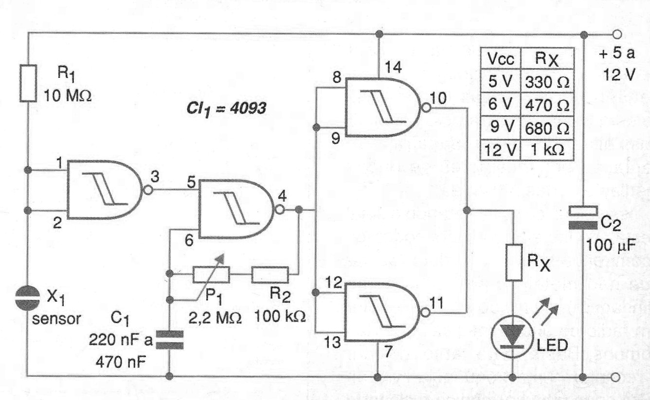
Dos pedazos de hilos descascados o dos planchas de metal se utilizan como sensor en el circuito de la figura 1.
Cuando la resistencia entre los elementos del sensor cae a menos de 3 M ohms (valor determinado por R1), el LED parpadea en una frecuencia que se puede ajustar en el trimpot.
El circuito puede ser utilizado para monitorear el llenado de depósitos de agua, fugas, inicio de lluvia y otras aplicaciones que involucran la humedad o agua para accionamiento.
Con un paso de potencia adicional el circuito se puede utilizar para activar un indicador sonoro tipo "sonalert".
La frecuencia de los intermitentes se determina por C1.
La alimentación del circuito se puede realizar con tensiones de 6 a 12 V procedentes de pilas, baterías o fuente.
Sin embargo, por cuestiones de seguridad, si se utiliza fuente de alimentación, debe ser obligatoriamente del tipo aislado de la red por transformador.
El resistor Rx que determina la corriente en el LED depende de la tensión de la alimentación y tiene sus valores dados por la tabla junto al diagrama.
En la figura 2 tenemos una sugerencia de placa de circuito impreso para el montaje de este circuito indicador.
Una reducción de la sensibilidad se puede lograr con la disminución de R1.
LISTA DE MATERIAL
CI-1 - 4093 - circuito integrado CMOS
LED - LED rojo o de cualquier otro color
R1 - 10 M ohms x 1/8 W - resistor - marrón, negro, azul
R2 - 100 k ohms x 1/8 W - resistor - marrón, negro, amarillo
Rx - ver texto - 1/8 W - resistor
C1 - 220 nF a 1 uF - capacitor de cerámica o poliéster
C2 - 100 uF x 16 V - capacitor electrolítico
Varios:
Placa de circuito impreso, hilos, soldadura, sensor, etc.





