Un toque en el elemento sensor X1 y el relé cierra sus contactos permaneciendo así por un intervalo de tiempo determinado por el ajuste de P1.
Motores y dispositivos diversos como solenoides y electroimanes pueden ser accionados en proyectos de robótica y mecatrónica.
Podemos también utilizar este circuito en alarmas, sistemas de desactivación de alarmas, apertura de puertas o en el accionamiento de temporizado de lámparas.
La corriente de reposo del circuito es muy baja, lo que posibilita su alimentación con pilas comunes.
El relé, por otro lado, puede controlar cargas potentes, incluso conectadas a la red de energía.
La sensibilidad del circuito es grande, lo que permite que el más leve toque en el sensor provoque su disparo.
El sensor puede ser desde una simple punta desencapada de un hilo hasta una plaquita de metal que debe quedar aislada por una base de apoyo de plástico o madera.
Una placa de circuito impreso de hasta 15 x 15 cm puede usarse como sensor.
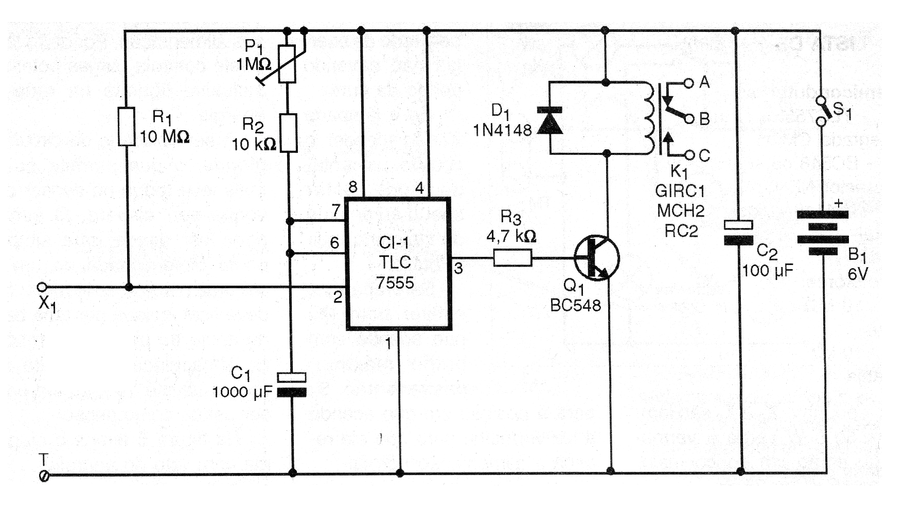
En la figura 1 tenemos el diagrama completo del aparato.
La disposición de los componentes en una placa de circuito impreso se muestra en la figura 2.
El circuito integrado debe instalarse en un zócalo DIL para mayor seguridad.
El relé puede ser tanto del tipo con la base prevista en la figura como equivalentes desde que tengan tensión de alimentación (bobina) de acuerdo con la usada en el proyecto.
Los resistores son todos de 1/8 watts o mayores y los capacitores deben tener tensiones de trabajo de 6 V o más.
P1 tanto puede ser un trimpot como un pote común.
El diodo admite el equivalente así como el transistor.
Para la alimentación se pueden utilizar 4 pilas o fuente.
La prueba de funcionamiento es sencilla: conecte el aparato y ajuste P1 para una temporización mínima (menor resistencia).
Tocando en X1 y T al mismo tiempo con los dedos el relé debe cerrar sus contactos permaneciendo así por algunos segundos.
A continuación, el relé desarma y el circuito se puede disparar de nuevo con el mismo procedimiento.
Para utilizar el circuito con la máxima sensibilidad, conecte el punto T (tierra) en cualquier punto que tenga contacto con la tierra como, por ejemplo, una escuadra de metal de puerta o ventana o incluso un grifo de metal.
Comprobado el funcionamiento, si hay inestabilidad, reduzca el valor de R1.
Ajuste entonces P1 para el tiempo de disparo deseado y conecte en los contactos del relé el dispositivo que debe controlarse.
PS: El circuito también funciona como la versión no CMOS del circuito integrado 555 sin cambios.
LISTA DE MATERIAL
Semiconductores:
CI-1 - 555 – 7555 CMOS- circuito integrado, temporizador
Q1 - BC548 o equivalente - transistores NPN de uso general
D1 - 1N4148 - diodo de uso general
Resistencia: (1/8 W, 5%):
R1 - 10 M ohms - marrón, negro, azul
R2 - 10 k ohms - marrón, negro, naranja
R3 - 4,7 k ohms - amarillo, violeta, rojo
P1 - 1 M ohms - trimpot o pote
Capacitores:
C1 - 1 000 uF / 6 V - electrolítico
C2 - 100 uF / 6 V - electrolítico
Varios:
K1 - Relé de 6 V de uso general
S1 - Interruptor simple
B1 - 6 V - 4 pilas comunes
Placa de circuito impreso, caja para montaje, soporte de pilas, zócalo para el integrado, hilos, soldadura, etc.





