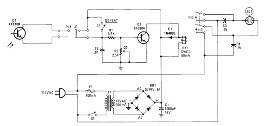
Este circuito enciende automáticamente el televisor cuando se enciende el VCR. Se puede adaptar para otros fines, ya que la versión es antigua, habiendo sido publicada en la edición de Electronics Experimenter Special Projects de 1981.
Tanto en la radio simple transistorizada como con válvula que vimos en los proyectos 204S e 205S,...
Muchos equipos de sonido tienen un LED que parpadea al ritmo de la música. Usted puede incorporar un...
El circuito presentado en la figura 1 se dispara cuando la luz que incide sobre el LDR es cortada....