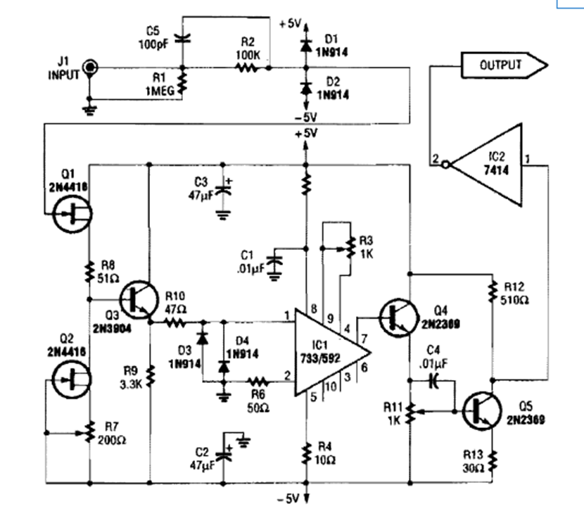
Este circuito para frecuencias de hasta 100 MHz y una impedancia de entrada de 1 Mohm se obtuvo de la Enciclopedia de Circuitos Electrónicos, Volumen 5, de 1995. El circuito utiliza como base un circuito operativo de la época.
Este es un montaje para quien está aprendiendo electrónica o necesita un circuito simple que haga...
Un aparato transistorizado, fácil de montar para el lector que gusta de los desafíos y aventuras....
Encontramos este circuito en una antigua publicación argentina de la década de 1970. El transistor...