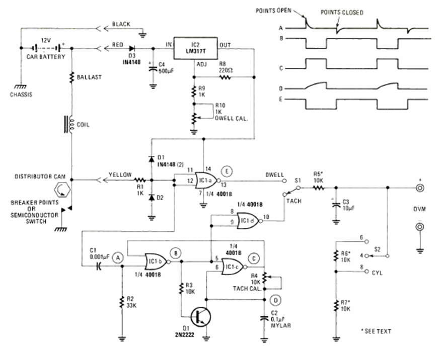
Este circuito para coches antiguos con control de encendido mecánico fue encontrado en la revista Electronics Experimenter Special Projects de 1983. El circuito utiliza componentes comunes y funciona para automóviles de 12 V.
Esta es una broma inofensiva para quien le gusta dar golpes en los demás. Un capacitor cargado, seguro...
El circuito presentado puede ser intercalado entre una antena de AM para ondas medias y cortas e...
Este relé de voz o relé sónico es accionado por una señal de audio captada por un altavoz (que...