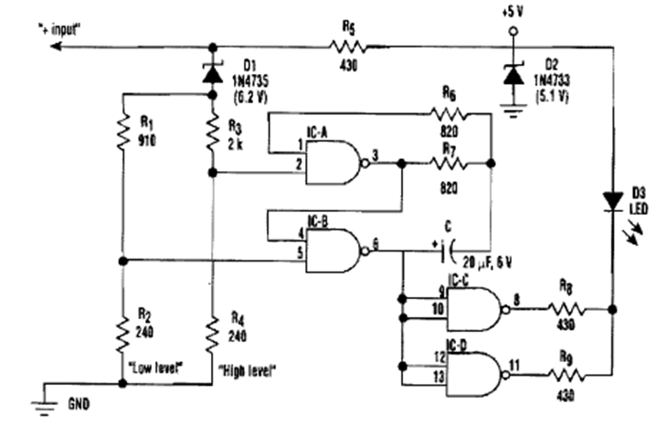
Este circuito, basado en puertas lógicas CMOS, se encontró en una Electronic Design de los años 90. El circuito es para voltajes de 11 a 1 V, pero se puede modificar.
Este oscilador produce una señal rectangular en el rango de 100 Hz a 1 kHz pero con el cambio del...
Este circuito fue obtenido en una publicación de 1980, pero puede montarse aún hoy con facilidad, pues...
La frecuencia de la señal rectangular producida por este oscilador depende de la cantidad de luz...