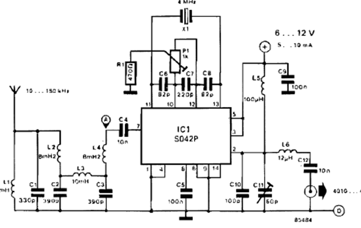
Con este circuito, se pueden recibir señales en el rango de 10 kHz a 150 kHz a una frecuencia cercana a los 4 MHz desde un receptor de onda corta. El circuito es de una 303 Circuits de los años 90.
Este oscilador produce una señal rectangular en el rango de 100 Hz a 1 kHz pero con el cambio del...
Este circuito fue obtenido en una publicación de 1980, pero puede montarse aún hoy con facilidad, pues...
La frecuencia de la señal rectangular producida por este oscilador depende de la cantidad de luz...