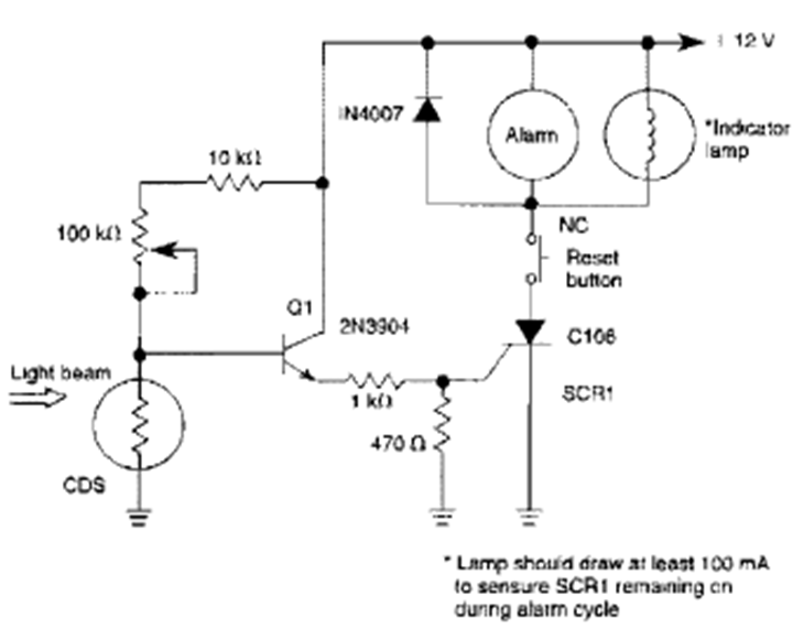
Este circuito activa un zumbador u otro dispositivo de advertencia cuando se interrumpe la luz que incide sobre el sensor. Se puede encontrar en la Enciclopedia de Circuitos Electrónicos, Volumen 5, de 1995.
Este oscilador produce una señal rectangular en el rango de 100 Hz a 1 kHz pero con el cambio del...
Este circuito fue obtenido en una publicación de 1980, pero puede montarse aún hoy con facilidad, pues...
La frecuencia de la señal rectangular producida por este oscilador depende de la cantidad de luz...