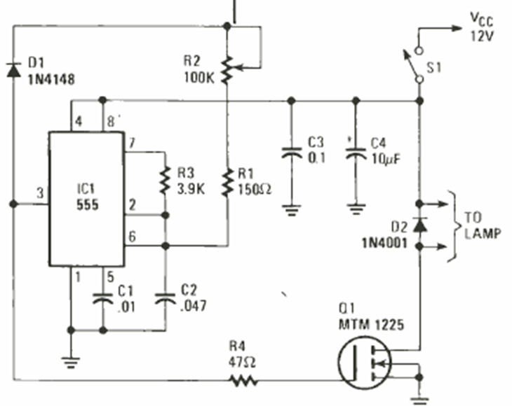
Este regulador de intensidad se encontró en los proyectos especiales de la Electronics Experimenter Special Projects de 1983. El circuito utiliza componentes comunes. El MOSFET puede ser de cualquier tipo dependiendo de la lámpara.
Este oscilador produce una señal rectangular en el rango de 100 Hz a 1 kHz pero con el cambio del...
Este circuito fue obtenido en una publicación de 1980, pero puede montarse aún hoy con facilidad, pues...
La frecuencia de la señal rectangular producida por este oscilador depende de la cantidad de luz...