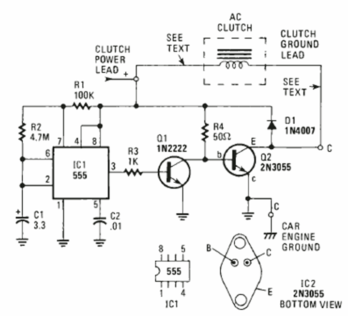
Este circuito enciende y apaga el aire acondicionado u otro electrodoméstico en ciclos ajustables para ahorrar energía. El circuito proviene de un Electronics Experimenter Handbook de 1983, Proyectos especiales.
Este oscilador produce una señal rectangular en el rango de 100 Hz a 1 kHz pero con el cambio del...
Este circuito fue obtenido en una publicación de 1980, pero puede montarse aún hoy con facilidad, pues...
La frecuencia de la señal rectangular producida por este oscilador depende de la cantidad de luz...