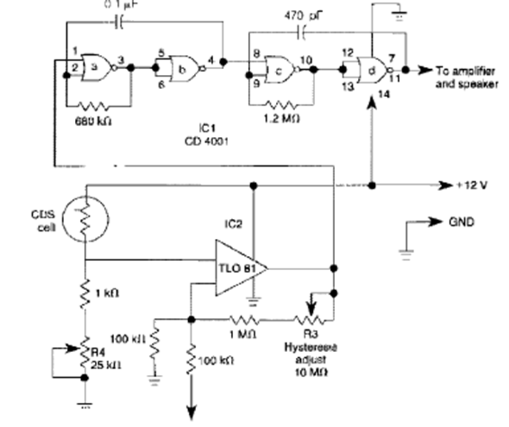
Este circuito se obtuvo de la Enciclopedia de Circuitos Electrónicos, volumen 5 de 1995. El circuito utiliza el CMOS 4001 para obtener histéresis en la retroalimentación del sensor.
Este oscilador produce una señal rectangular en el rango de 100 Hz a 1 kHz pero con el cambio del...
Este circuito fue obtenido en una publicación de 1980, pero puede montarse aún hoy con facilidad, pues...
La frecuencia de la señal rectangular producida por este oscilador depende de la cantidad de luz...