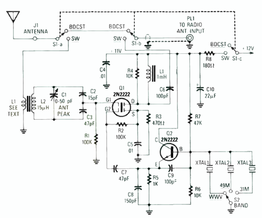
Encontramos este circuito en la revista Radio Electronics de junio de 1987. Con él es posible recibir señales de las bandas determinadas por los cristales en un receptor de onda media común.
Este circuito se puede ajustar para disparar y producir un sonido cuando la luz en el LDR se corta...
Este oscilador Hartley experimental produce señales en el rango de 500 kHz a 1,5 MHz, sirviendo para...
Describimos un simple temporizador o temporizador que puede encender o apagar un aparato eléctrico o...