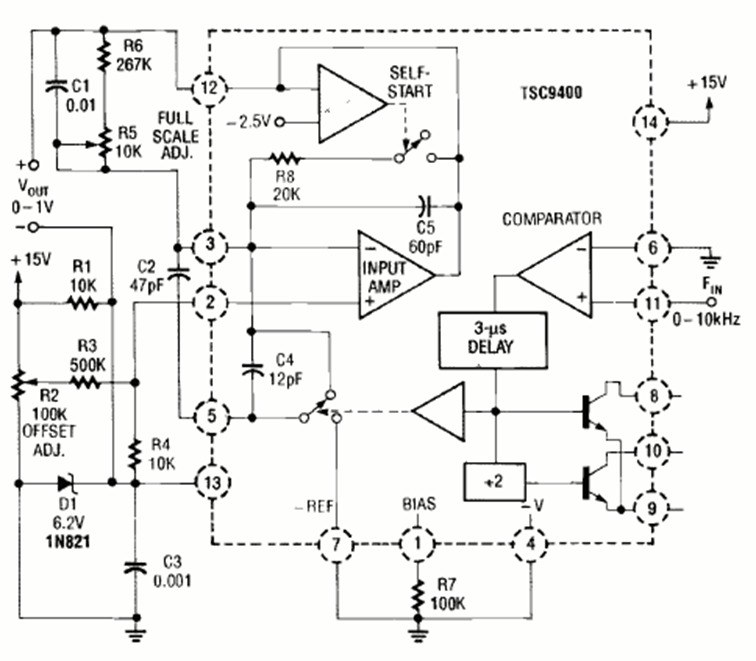
Este circuito convierte señales de 0 a 19 kHz a tensiones de 0 a 1 V. El circuito es de una revista de Radio Electronics de junio de 1991. Los componentes se pueden cambiar para otros rangos de frecuencia.
Cuando alguien que ingresa a una ubicación abre uno de los sensores conectados a la puerta SOR, el...
¿Qué tal montar un intercomunicador secreto para conversar con su hermano, vecino o compañero sin que...
Este circuito detecta cuando la temperatura de un congelador, mostrador frigorífico o incluso un...