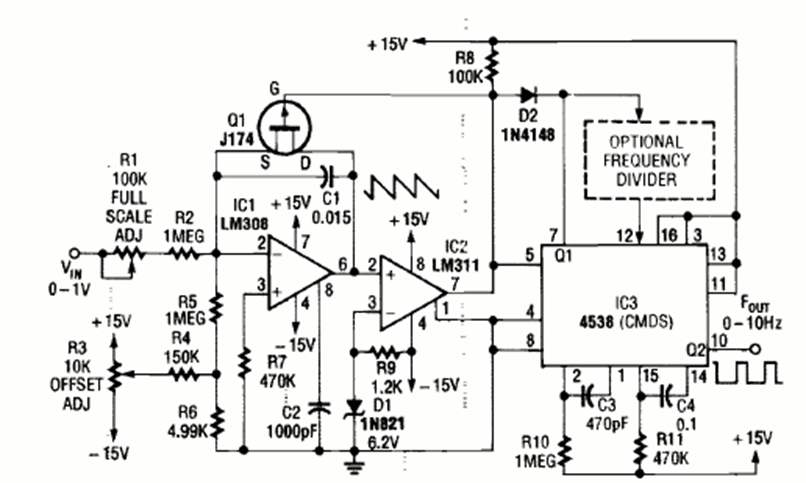
Este convertidor se encontró en la edición de junio de 1991 de la revista Radio Electronics. El circuito utiliza circuitos comunes en ese momento y se puede modificar su rango operativo.
Este circuito muy simple fue encontrado en una documentación de 1987. El transformador es del tipo...
Este circuito utiliza un operacional 741 y dos transistores para obtener una tensión regulada que...
L1 tanto puede ser el devanado secundario de un transformador cualquiera de 6 a 12 V con corriente de...