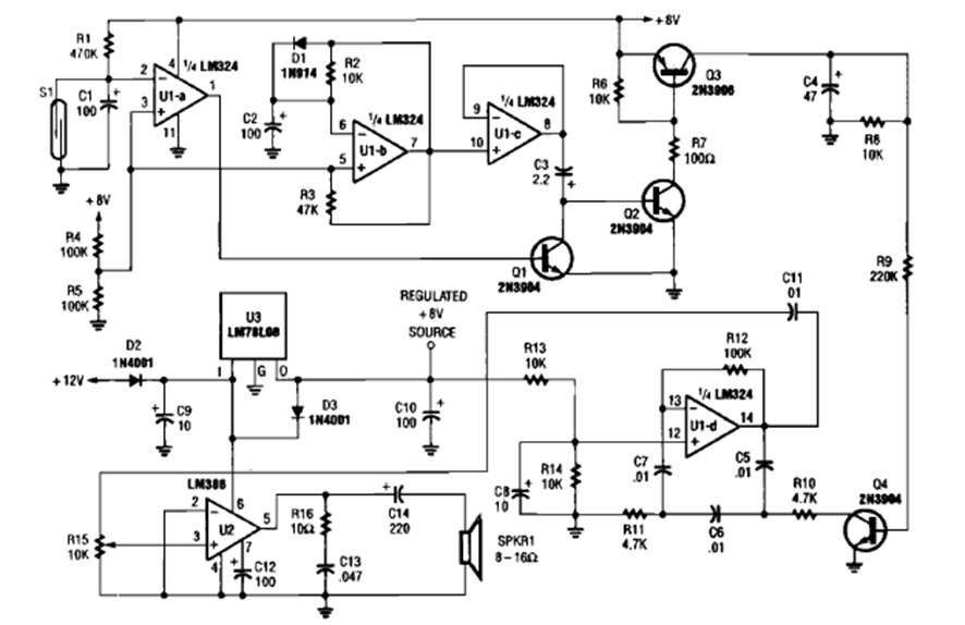
Esta alarma se activa si alguien deja una puerta abierta. Se puede encontrar en la Enciclopedia de Circuitos Electrónicos, Volumen 5, de 1995. El circuito utiliza componentes que siguen siendo comunes hoy en día.
Monte un conjunto de lámparas de neón en un objeto decorativo y conecte el circuito en la red de...
En el oscilador mostrado en la figura 1, la frecuencia de operación depende de los componentes de la...
Este proyecto sirve para mostrar cómo funcionan las usinas de energía eléctrica, convirtiendo energía...