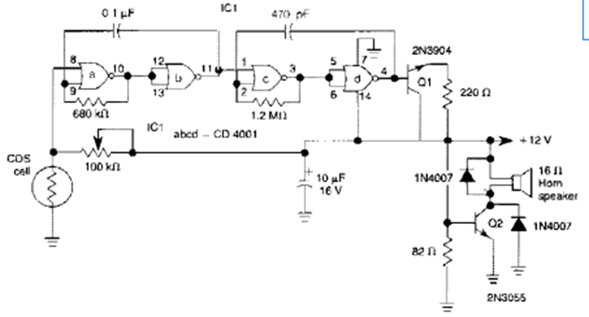
Este circuito se obtuvo de la Enciclopedia de Circuitos Electrónicos de 1995, Volumen 5. El circuito utiliza un CMOS 4001 y cuenta con una etapa de potencia de transistor.
Cuando alguien que ingresa a una ubicación abre uno de los sensores conectados a la puerta SOR, el...
¿Qué tal montar un intercomunicador secreto para conversar con su hermano, vecino o compañero sin que...
Este circuito detecta cuando la temperatura de un congelador, mostrador frigorífico o incluso un...