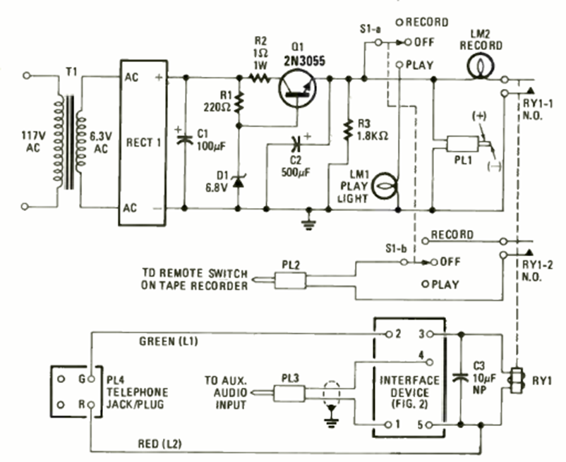
Este circuito para grabación telefónica fue encontrado en la revista Radio Electronics de junio de 1979. Los componentes son comunes en la época y la alimentación se suministra a través de la red eléctrica.
El circuito presentado es sugerido por Motorola y consiste en un amplificador con impedancia muy alta de...
Este circuito oscila en el quinto armónico de la frecuencia del cristal utilizado. Se puede...
Este receptor pertenece a una publicación de 1922 de Hugo Gersnback. La bobina puede estar formada...