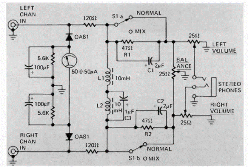
Este circuito procedente de una antigua Radio Electrónica sirve para conectar unos auriculares a la salida de amplificadores que no disponen de este tipo de salida. La revista es de agosto de 1974 y los auriculares son de baja impedancia.
Se presenta una prueba simple de transistores NPN y PNP que, además de decir si el componente está bien,...
Si usted necesita un circuito para producir un tono continuo en un bocadillo o cápsula...
Cuando un pulso de luz incide en el LDR, este circuito dispara un temporizador monoestable 555 que acciona...