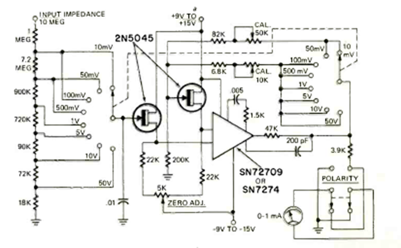
Este circuito fue encontrado en la revista Radio Electronics de septiembre de 1972. El circuito utiliza un amplificador operacional de la época y utiliza una fuente simétrica de 9 V.
Se presenta una prueba simple de transistores NPN y PNP que, además de decir si el componente está bien,...
Si usted necesita un circuito para producir un tono continuo en un bocadillo o cápsula...
Cuando un pulso de luz incide en el LDR, este circuito dispara un temporizador monoestable 555 que acciona...