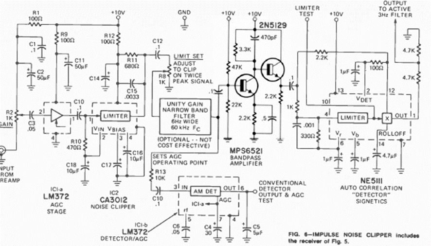
Este circuito receptor para señales de frecuencia ultrabaja apareció en la revista Radio Electronics en agosto de 1973. El preamplificador es el circuito anterior. El artículo daba detalles de la construcción, incluida la antena. El enlace al artículo de la página 48 es: https://www.worldradiohistory.com/Archive-Radio-Electronics/70s/1973/Radio-Electronics-1973-08.pdf




