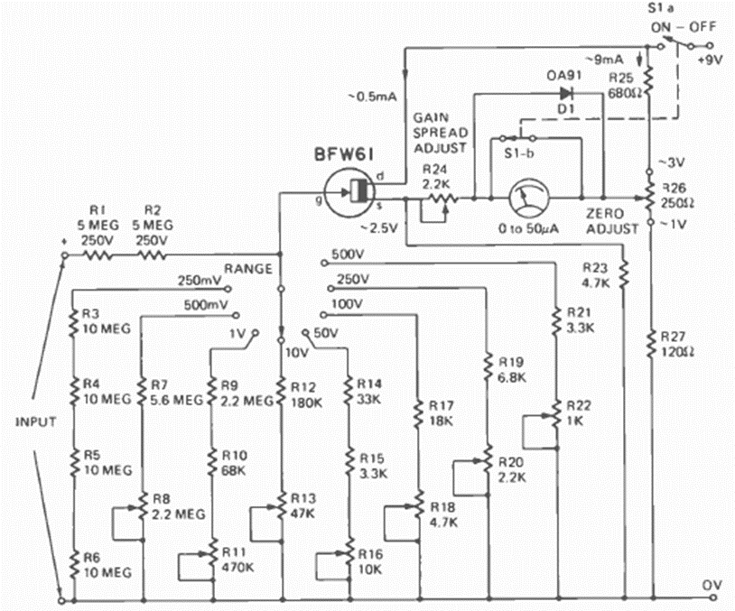
Este bonito circuito con indicador analógico fue encontrado en la revista Radio Electronics de enero de 1974. El circuito tiene 8 escalas con ajustes individuales. El instrumento es de 50 uA.
Este es un simple montaje didáctico que se puede realizar sobre la base de un puente de terminales o...
Si usted tiene miedo de conectar los aparatos que usted mismo monta directamente en la toma, pues...
Este oscilador puede generar señales de 100 kHz hasta más de 50 MHz dependiendo del cristal usado y del...