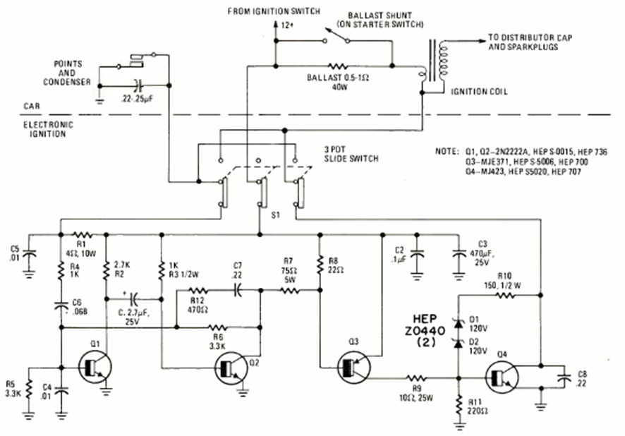
Este encendido electrónico para coches de la época fue encontrado en la revista Radio Electronics de mayo de 1976. El circuito utiliza transistores de potencia que deben montarse sobre disipadores de calor.
El anemómetro es un instrumento usado en la medida de la velocidad del viento. El anemómetro que...
El circuito mostrado en la figura 1 modula un haz de luz emitido por un LED (visible o infrarrojo) a...
Este circuito se puede utilizar en el coche, para mantener la luz de cortesía encendida después de la...