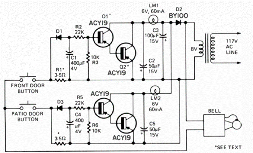
Este circuito tiene indicación visual de activación y está recomendado para personas con discapacidad auditiva. El circuito fue encontrado en la revista Radio Electronics de marzo de 1974.
El anemómetro es un instrumento usado en la medida de la velocidad del viento. El anemómetro que...
El circuito mostrado en la figura 1 modula un haz de luz emitido por un LED (visible o infrarrojo) a...
Este circuito se puede utilizar en el coche, para mantener la luz de cortesía encendida después de la...