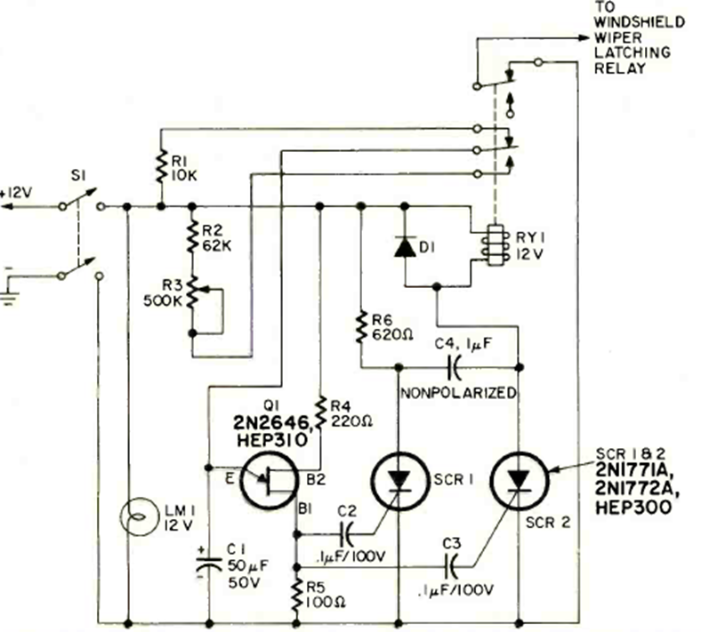
Este circuito fue encontrado en la revista Radio Electronics de diciembre de 1971. El circuito es para autos de la época que no traían esta característica de fábrica como la tiene hoy. El circuito utiliza una lámpara indicadora de funcionamiento.
El anemómetro es un instrumento usado en la medida de la velocidad del viento. El anemómetro que...
El circuito mostrado en la figura 1 modula un haz de luz emitido por un LED (visible o infrarrojo) a...
Este circuito se puede utilizar en el coche, para mantener la luz de cortesía encendida después de la...