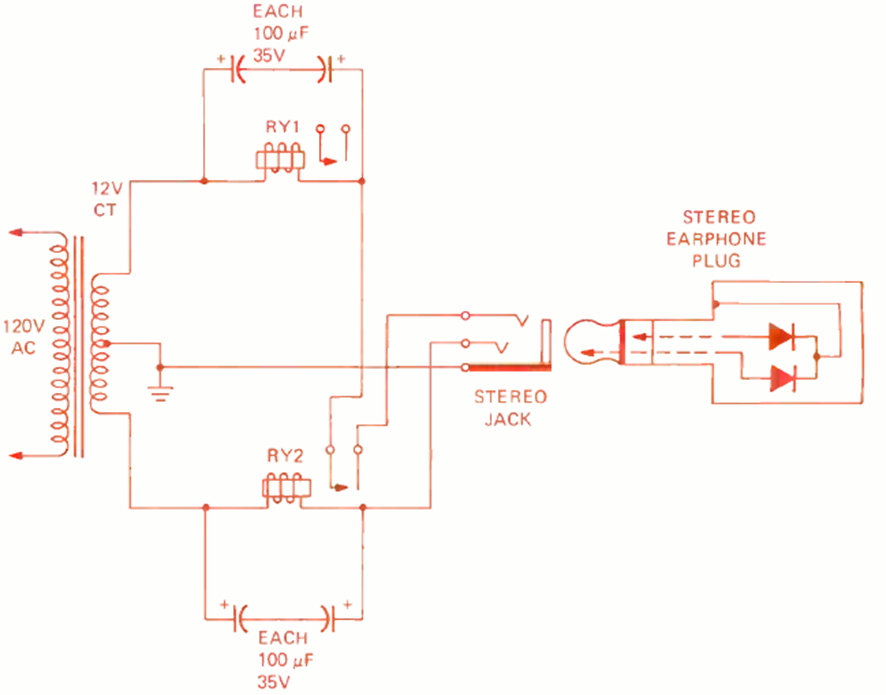
Este circuito se encontró en la revista Radio Electronics de mayo de 1972. El código de activación de los dos relés viene dado por la posición de los dos diodos en el enchufe acoplado a un conector estéreo. Los relés tienen voltaje según el transformador utilizado.




