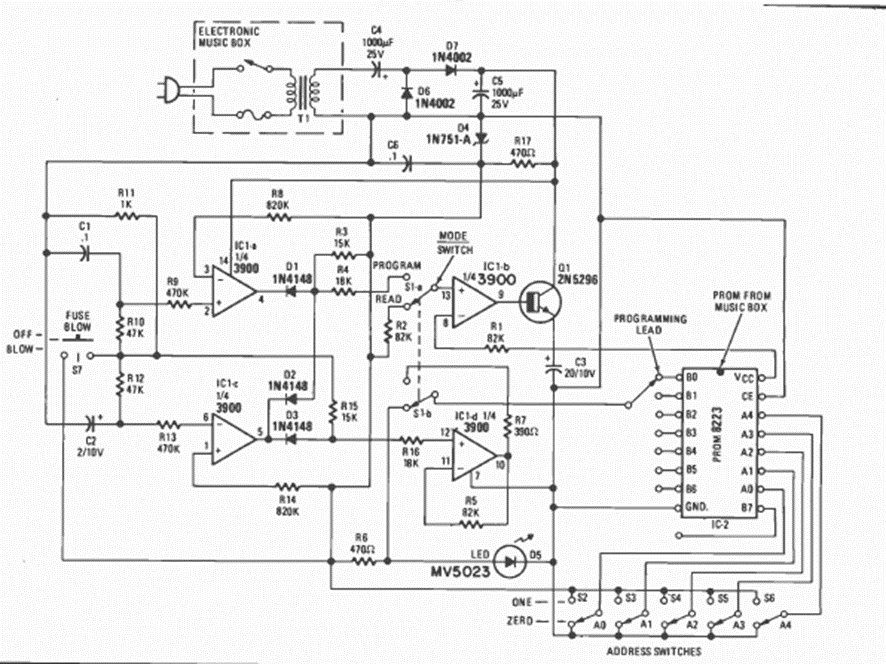
Este circuito encontrado en la revista Radio Electronics de octubre de 1975 utiliza un integrado con varias canciones grabadas. El circuito integrado es de la época y se da la fuente de alimentación.
La frecuencia máxima de este oscilador, en el caso de 100 kHz, depende del funcionamiento utilizado. La...
Este circuito utiliza un resonador cerámico de 455 kHz u otra frecuencia para fijar su frecuencia de...
El proyecto presentado es interesante, pues permite la determinación de la velocidad de reacción de...