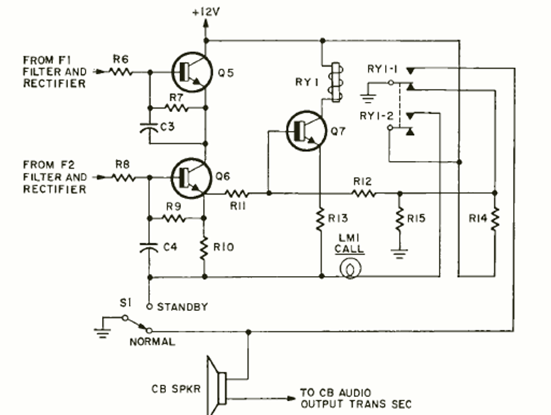
Este Squelch o silenciador para receptores de la banda de 11 metros lo encontré en la revista Radio Eklectronics de noviembre de 1971. El circuito corta la señal para que no haya silbido cuando no estás hablando.
La frecuencia máxima de este oscilador, en el caso de 100 kHz, depende del funcionamiento utilizado. La...
Este circuito utiliza un resonador cerámico de 455 kHz u otra frecuencia para fijar su frecuencia de...
El proyecto presentado es interesante, pues permite la determinación de la velocidad de reacción de...