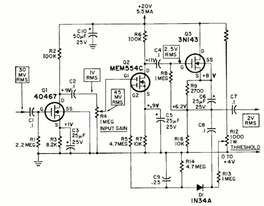
Este circuito MOSFET para aplicaciones de micrófono se encontró en la revista Radio Electronics de diciembre de 1969. Los transistores utilizados son poco comunes hoy en día.
La fuente de alimentación de 5 V con capacidad de corriente de hasta 1,5 A, mostrada en la figura...
Esta es una broma inofensiva para quien le gusta dar golpes en los demás. Un capacitor cargado, seguro...
Este circuito se puede utilizar en el coche, para mantener la luz de cortesía encendida después de la...