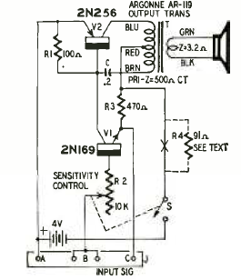
Este circuito fue encontrado en la revista Radio Electronics de septiembre de 1959. El circuito emite un sonido fuerte cuando se activa. La alimentación proviene de una batería de 4 V.

Este circuito fue encontrado en la revista Radio Electronics de septiembre de 1959. El circuito emite un sonido fuerte cuando se activa. La alimentación proviene de una batería de 4 V.
