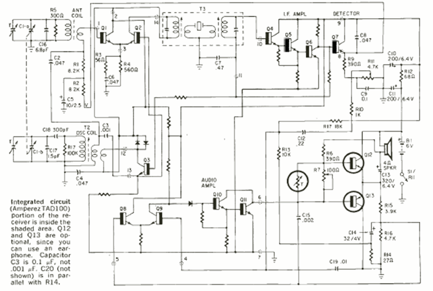
Esta es una de las primeras radios con circuito integrado. El circuito es de una Radio Electronics de noviembre de 1969. El circuito está alimentado por una batería de 9 V.
Este pequeño radio para la banda AM utiliza cuatro transistores con un amplificador complementario para...
Este relé de luz o sobre, según las posiciones del LDR y de P1 es extremadamente sensible, pues utiliza...
Este circuito se puede utilizar en el coche, para mantener la luz de cortesía encendida después de la...