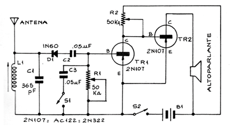
Este circuito lo encontramos en una publicación argentina de los años 1970. El circuito se puede montar con transistores como el BC558 y el diodo puede ser 1N34. La bobina consta de 100 vueltas de 28 cables en una varilla de ferrita y la antena es un trozo de cable largo. La energía es suministrada por dos baterías pequeñas y R2 ajusta la ganancia para obtener un mayor volumen sin distorsión. La sintonización se realiza moviendo la varilla de ferrita dentro del tubo de cartón en el que está enrollada la bobina. Los potenciómetros pueden ser de 47k y el altavoz de 8 ohmios.




