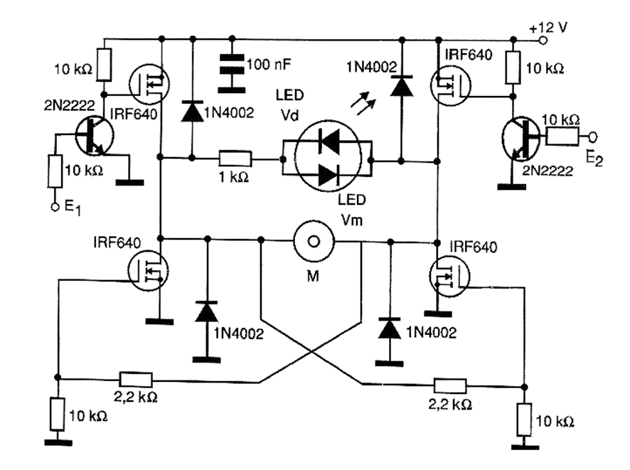
Este puente completo tiene como característica adicional dos LED que indican el sentido de giro del motor controlado. El puente utiliza MOSFET de potencia y los tipos deben elegirse según la corriente controlada del motor. Estos transistores deben estar equipados con disipadores de calor. El puente se puede controlar tanto con señales de 3 como de 5 V y la situación 11 está prohibida.




