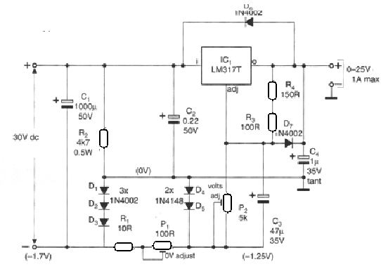
La ventaja de este circuito es el hecho de que no necesita un suministro negativo para generar tensiones de salida negativas a partir de 0 V. Lo circuito es de una publicación de 1998. El circuito puede ser utilizado para corrientes de hasta 3 A con el LM350T. En ambos casos, el circuito integrado debe estar dotado de buena disipador de calor.




